生物科学专业(师范)本科生培养方案(专业代码:071001)
一、专业简介
内蒙古师范大学生物科学专业创立于1952年,同年开始招收二年制专科生,1958年开始招收本科生,2005年被评为内蒙古自治区品牌专业,2020年获批国家级一流本科专业建设点。依托该专业,学院建有自治区级实验教学示范中心、生物标本馆和“生物学教学论”等7门自治区级精品课程,其中1门为自治区优质精品课程。动物学学科为自治区重点学科,生物多样性保护与可持续利用实验室为自治区高校重点实验室(培育),生物标本馆为首批内蒙古自治区科普示范基地。拥有生物学一级学科硕士学位授权点,下设植物学、动物学、生物化学与分子生物学三个二级学科以及学科教学(生物)专业硕士授权点。本专业专职任课教师中具有高级职称的教师占75%,具有硕士、博士学位的教师占97%,有自治区教学名师2人,自治区教坛新秀1人。本专业目前拥有在校学生500余人,截至2020年,累计培养毕业生4000余人。
二、培养目标
(一)目标总述
本专业贯彻党的教育方针和国家教师教育相关政策要求,践行社会主义核心价值观,铸牢中华民族共同体意识,坚持立德树人为根本目标,立足内蒙古,面向华北、西北和东北地区,辐射全国,培养具有良好的政治素质和师德修养、人文素养和艺术修养、熟练的国家通用语言运用能力、扎实的专业知识和专业技能、先进的教育思想和教育理念,掌握现代教育方法和教学技能,育人水平高,创新意识强,德、智、体、美、劳全面发展,能够在中学胜任教育教学、教育管理和教育研究工作的骨干生物教师。
(二)目标内涵
学生在毕业后五年左右实现以下目标:
目标1:热爱祖国,拥护中国共产党的领导,践行社会主义核心价值观;热爱教育事业,贯彻党的教育方针,始终坚持立德树人;遵守教师职业道德规范,具有依法执教意识,有强烈的社会责任感和事业心,尊重学生人格,关爱学生,成为学生锤炼品格、学习知识、创新思维和奉献祖国的引路人。
目标2:具备扎实的生物学理论基础和实验实践能力,具备先进的教育方法和教学技能,能够综合运用这些知识和技能,结合现代教育思想、教育理念和其它相关学科知识,进行生物学教学和教学资源开发等教育教学研究活动。
目标3:树立德育为先理念,具有全程育人、立体育人和综合育人意识;把握中学德育目标、原理、内容与方法,能够依据综合育人原则、路径和方法,结合中学生心理发展特点,在教学、班级管理和社会实践活动中适时设计、组织、实施爱国教育、心理健康教育、科学探究、环境保护、生命理念等育人活动;能够建立班级秩序与规则,营造良好的班级氛围,胜任中学班主任及相关管理工作。
目标4:熟悉生物学学科发展趋势,形成专业发展意识,树立终身学习理念,进行学习和专业发展规划;了解国外生物学教育改革发展的趋势和动态,能够借鉴国际先进教育理念进行教育教学;具有一定的创新意识,能够运用批判性思维方法分析和解决教育教学问题;能够开展合作教研,持续提升教学能力和水平。
三、毕业要求
(一)专业毕业要求:通过专业学习,毕业生应获得以下几个方面的知识、能力和素质。
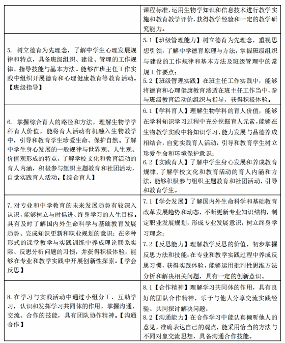
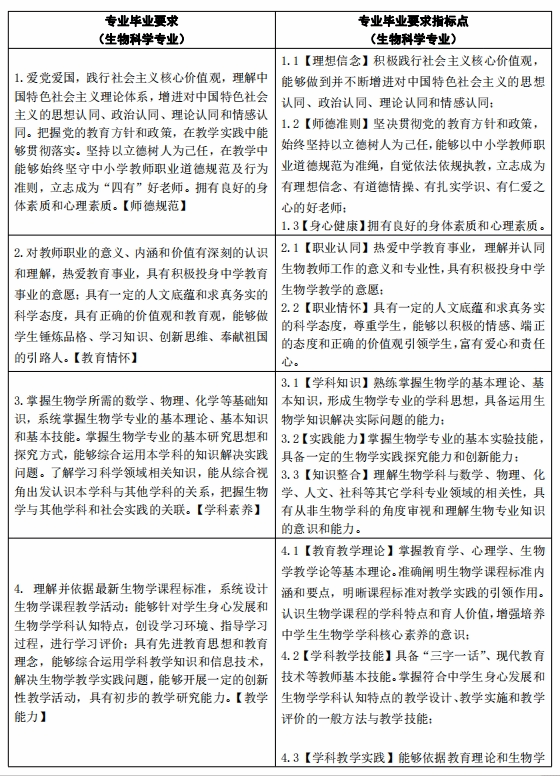
1.师德规范
爱党爱国,践行社会主义核心价值观,理解中国特色社会主义理论体系,增进对中国特色社会主义的思想认同、政治认同、理论认同和情感认同。把握党的教育方针和政策,在教学实践中能够贯彻落实。坚持以立德树人为己任,在教学中能够始终坚守中小学教师职业道德规范及行为准则,立志成为“四有”好老师。拥有良好的身体素质和心理素质。
2.教育情怀
对教师职业的意义、内涵和价值有深刻的认识和理解,热爱教育事业,具有积极投身中学教育事业的意愿;具有一定的人文底蕴和求真务实的科学态度,具有正确的价值观和教育观,能够做学生锤炼品格、学习知识、创新思维、奉献祖国的引路人。
3.学科素养
掌握生物学所需的数学、物理、化学等基础知识,系统掌握生物学专业的基本理论、基本知识和基本技能。掌握生物学专业的基本研究思想和探究方式,能够综合运用本学科的知识解决实践问题。能从综合视角出发认识本学科与其他学科的关系,把握生物学与其他学科和社会实践的关联。
4.教学能力
理解并依据最新生物学课程标准,系统设计生物学课程教学活动;能够针对学生身心发展和生物学学科认知特点,创设学习环境、指导学习过程,进行学习评价;具有先进教育思想和教育理念,能够综合运用学科教学知识和信息技术,解决生物学教学实践问题,能够开展一定的创新性教学活动,具有初步的教学研究能力。
5.班级指导
树立德育为先理念,了解中学生心理发展规律和特点,具备班级组织、建设、管理的工作规律、指导技能与基本方法。能够在班主任工作实践中组织开展德育和心理健康教育等教育活动。
6.综合育人
掌握综合育人的路径和方法,理解生物学学科育人价值,能将育人活动有机融入生物教学中,引导和教育学生珍爱生命、保护自然。了解中学生身心发展的一般规律与世界观、人生观、价值观形成的特点,了解学校文化和教育活动的育人内涵,积极参与组织主题教育和社团活动,自觉实践育人活动。
7.学会反思
对专业和中学教育的未来发展趋势有较深入认识,能够树立与时俱进、终身学习的人生目标。具有及时了解国内外生命科学与基础教育发展趋势、完成知识更新和职业规划的意识;在多种形式的课堂教学与实践训练中养成理论联系实际、反思分析问题的习惯,并获得积极体验,能够在专业和教学实践中开展创新性探索。
8.沟通合作
在学习与实践活动中通过小组分工、互助学习,认识和发挥学习共同体的作用,掌握沟通、交流、合作的技能,具有团队协作精神。
(二)专业毕业要求对培养目标支撑的矩阵表

(三)专业毕业要求及其指标点

